无论是24年还是25、26年的考生都非常关注一件事:那就是2024年专升本《大学英语》难度如何?分值占比?考核了哪些知识点?为了让同学们更好的梳理真题考点,我们整理了答案&超详细解析,话不多说,赶紧来看看吧!(注:湖南专升本考试不对外公布真题,以下内容为考生回忆版本,仅供参考。
一、真题分析
试卷的整体难度适中,大概处于大学英语3级-4级之间,与日常练习相比较,题量不太大,但据大多数同学反馈,阅读部分稍显挑战。接下来,我们将深入剖析各个题型的考试难度,以便同学们能够更好地备考。
二、考试形式
考试采用闭卷+笔试形式。考试时间90分钟
三、试卷结构
注:试卷结构基于考生回忆手动整理,准确数据请以官方发布为准
四、考试范围
考试内容包括语言知识和语言运用两个部分
(一)语言知识
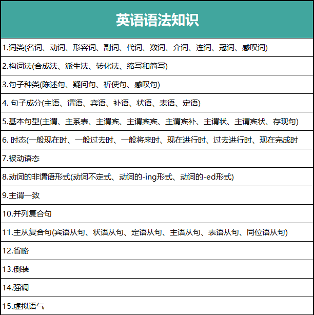
1.掌握《高等职业教育专科英语课程标准:2021年版》所收词汇3000个
2. 了解基本的英语语法知识,并能在具体语境、语篇中正确运用。具体包括:
注:来源于2024年湖南统招专升本《大学英语》考试大纲
3. 语篇知识
识别不同的语篇类型,掌握不同语篇的体裁特征和语言特点、修辞手段、衔接手段、语篇成分(句子、句群、段落)之间的逻辑语义关系。
4. 具备基本的语用知识,并能根据特定语境得体且恰当地运用。
(二)语言运用
注:来源于2024年湖南统招专升本《大学英语》考试大纲
五、考点整理与分析
1. 词汇语法题
难度:⭐️⭐️
建议时长:10min
涉及考点:

评析:
从2024年的英语真题上看,词义辨析这一知识点就考了4道题目,所以对于基础比较薄弱的同学而言,熟练掌握单词是至关重要的;剩下的题目则全部聚焦于语法领域,且考点各异,这也进一步强调了英语备考需要提前规划。试总也建议大家,英语备考一定要趁早,在前期最好搭建完整框架的语法部分,从词法到句法去梳理各个语法点,更要针对高频语法点进行反复强化和着重复习,为后期的复习打下坚实的基础。
2. 完形填空
难度:⭐️⭐️⭐️⭐️
建议时长:10-15min
涉及考点:词汇/词组辨析、固定搭配、语法知识、语篇知识
评析:
与词汇语法题相比,完形填空题考查的范围更加广泛。它是采用一篇200词左右的短文,并从中精心挑选出10个空格供考生进行选填,不仅十分考验考生的逻辑推理能力,也需要掌握并运用一定的答题技巧,因此,对于基础知识尚不扎实的同学,建议不必过早投入大量时间和精力去专攻完形填空。值得注意的是,完形填空中常常包含许多固定搭配和词组,这就要求大家在积累词汇的同时,也不能忘了积累和记忆常用的固定搭配,并务必确保理解准确,避免混淆。
3. 阅读理解
难度:⭐️⭐️⭐️⭐️
建议时长: ≤40min(每篇控制在8-10min)
涉及考点:语言知识、语用知识
真题放送:

评析:
阅读理解和完形填空比较相似,考点杂糅且覆盖全面,是对考生知识的综合性考核。其中有许多事实细节题,考查率高达60%到70%,但都是能在原文中找到相应段落和句子而解题的,剩下的题目还包括了主旨大意题和语意猜测题等,这一部分的题目也是有相应的做题技巧,所以在平常的备考中,大家可以在阅读理解题上掌握技巧进行针对性训练,在阅读理解这一板块上保证基本的得分。
4. 段落翻译
难度:⭐️⭐️⭐️
建议时长: 10min
涉及考点:词汇、基本句法、语法知识
真题放送:

评析:
翻译分为中译英或英译中,基本要求就是词汇,所以又回到了前面所说的词汇积累问题。当然,要把句子翻译正确,还需要分析清楚句子结构,这又涉及到基本句法。这种题考查的也是知识点的综合应用,必须在词汇和句法的基础上多加练习才能得分。
5. 作文
难度:⭐️⭐️⭐️
建议时长: 20min
涉及考点:词汇运用、语法掌握、书信格式
真题放送:

评析:
考查学生用英语进行书面表达的能力,要求考生用英语进行80-100词的短文写作,考查形式是围绕给定的英文题目和中文要点提纲,写一篇贴近日常生活的命题作文,不仅考验学生的词汇运用、语法掌握,更考验了他们对日常生活的观察力和表达能力。但是在历年的升本考试中,写作的类型基本以利弊文、观点对比文、问题解决文、现象阐述文、信件基本格式等为主,所以写作模版较多,容易得分。
六、总结
1.英语备考一定要趁早,单词要坚持背到考试前一天,尤其是形近词和词组要注意区分。
2.根据真题总结题型和做题方法,前期搭建语法框架,尽量将学过的语法知识放在句子和文章中强化和练习。